南充市高坪区人民医院LOGO

· 国家三级乙等综合医院

· 南充市高坪区紧密型城市医疗集团总医院

· 四川大学华西医院远程教学及会诊定点医院

· 四川省文明医院

· 陆军军医大学新桥医院技术指导及双向转诊医院

· 中国人民解放军总医院远程医学中心

· 重庆医科大学附属第二医院技术指导医院

24小时急救电话

0817-3333120
站内搜索

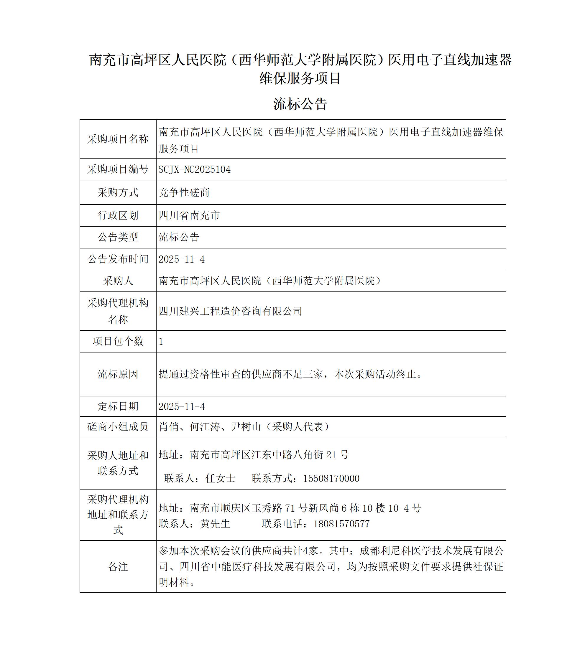
南充市高坪区人民医院(西华师范大学附属医院)医用电子直线加速器维保服务项目流标公告

发布时间:2025-11-4 11:08

分享到:
 

 
24小时总值班电话 医院地址:南充市高坪区江东中路七段八角街21号  fdh  
0817-3340999 版权所有:南充市高坪区人民医院 ICP备案号:蜀ICP备2021019197号-1
急救电话 医院介绍 网站地图 法律责任 意见建议  管理
0817-3333120 本站医疗信息仅供参考,不能作为临床诊疗依据。本网站图片及信息属医院所有,未经授权请勿复制与转载!
产科急救电话  
0817-3360802  
服务投诉电话 本站已支持ipv6访问
0817-3362666(医务科)  
0817-3362333(纪检监察室)   扫码关注官方微信
 
返回顶部